- Что такое ROAS
- Зачем бизнесу считать показатель ROAS
- Как рассчитать ROAS: формула и пример расчета
- Особенности расчета ROAS в B2B и нишах с длинным циклом сделки
- Какой ROAS считать хорошим: анализ точки безубыточности и нормы прибыли
- ROI, ROMI, ROAS: чет отличаются эти показатели
- Как повысить показатель ROAS: Стратегия оптимизации до и после клика
- Воронка продаж и точки роста для повышения ROAS
- FAQ по ROAS
- Коротко о главном
Интернет-маркетологи используют разные показатели, чтобы проверить успешность рекламной кампании: CTR, CR, CPA. Но эти метрики не показывают, сколько денег заработал бизнес от рекламы. Поэтому специалисты внедрили показатель ROAS, чтобы узнать реальную окупаемость вложений в рекламные активности.
Что такое ROAS
ROAS ( от англ. Return On Ad Spend) — это показатель, который используется для определения финансовой эффективности рекламы. С его помощью можно узнать, какой результат показала рекламная кампания в целом или отдельные объявления и ключевые слова. При этом смотрят все время, пока работала реклама.
Простыми словами, ROAS — это возврат рекламных инвестиций.
Зачем бизнесу считать показатель ROAS
Бизнес должен зарабатывать деньги, а показатели интернет-маркетинга не всегда дают четкую картину в финансовом плане. Например, маркетолог рассказывает про успех рекламной кампании на основе кликов, переходов по ссылке или охватам. Но бывает, что переходы не превратились в продажи — и тут важно понять, что не так.
Для этого и считают ROAS — чтобы выбрать наиболее эффективные каналы маркетинга. Если пользователи охотнее покупают через таргетинг во «ВКонтакте», можно отказаться от рекламы в «Яндексе», несмотря на лучшие количественные показатели.
Как рассчитать ROAS: формула и пример расчета
Формула довольно проста:
ROAS = рекламные доходы / рекламные расходы x 100 %
При этом важно внести несколько уточнений:
- Учитывать нужно только деньги на рекламную кампанию. В эту сумму не входит зарплата таргетолога или работа агентства.
- Расходы на рекламу смотреть просто — цифры отображаются в личных кабинетах «ВКонтакте» и «Яндекс Директ».
- С доходами не так все просто. Если цифры фиксируют менеджеры или руководитель, есть большая вероятность того, что часть данных теряется. Эффективнее настроить цели в рекламном кабинете, а также отслеживать аналитику в «Яндекс Метрике».
Обычно этот показатель считают для всего периода кампании, но можно измерять и определенные отрезки, чтобы вносить коррективы. Например, кампания рассчитана на 2 месяца, но ROAS можно посмотреть через месяц.
Результаты ROAS оценивают в процентах:
- менее 100 % — убыточная рекламная кампания;
- ровно 100 % — реклама окупилась, но прибыли нет;
- более 100 % — рекламная кампания сработала в плюс.
Разберем на примере, как именно показатель возврата инвестиций помогает оценить эффективность рекламных каналов. Возьмем магазин, который продает одежду на сайте и в группе во «ВКонтакте». Для сайта запустили рекламу в «Яндекс Директе», а для соцсети запустили таргетинг. Получили такие результаты:
|
Рекламный канал |
Охваты |
Количество кликов |
Рекламный бюджет |
Продажи в рублях |
|
«ВКонтакте» |
10 000 |
1 900 |
10 000 |
30 000 |
|
«Яндекс» |
15 000 |
4 000 |
10 000 |
17 000 |
Если взглянуть на показатели, то приходит вывод, что надо развивать кампанию в «Яндекс Директе». Она дает больше клиентов и охватов при одинаковом бюджете. Но если посчитать ROAS, то получаются другие выводы:
- ROAS кампании «ВКонтакте» = рекламные доходы (30 000) / рекламные расходы 10 000) x 100 % = 300 %.
- ROAS кампании в «Яндекс Директе» = рекламные доходы (17 000) / рекламные расходы (10 000) x 100 % = 170 %.
Сами рекламные кампании работают в плюс, но пользователи соцсети покупают лучше. Поэтому стоит пересмотреть подход к SMM. Например, разнообразить контент, чтобы сделать аудиторию еще лояльнее, или запустить активности, чтобы собрать больше подписчиков.
Этот показатель не обязательно считать, чтобы узнать эффективность определенного рекламного канала. Можно смотреть успешность отдельных кампаний на одной площадке. Например, магазин автотоваров запускает 2 кампании в «Яндекс Директе» с разными ключевыми словами:
Кампания 1. На группу объявлений магазин потратил 150 000 рублей, а покупатели принесли 200 000 рублей.
ROAS = рекламные доходы (200 000) / рекламные расходы 150 000) x 100 % = 75 %
Кампания 2. На объявления потратили 100 000 рублей, а покупатели купили на 160 000 рублей.
ROAS = рекламные доходы (160 000) / рекламные расходы 100 000) x 100 % = 160 %
Получается, что вторая рекламная кампания оказалась прибыльной, хотя бюджет и сумма продаж были меньше.
«Мастер отчетов» в старом интерфейсе «Директа» выглядел так:
Информация по расходам выглядела так:
«Мастер отчетов» в новом интерфейсе «Директа» выглядит так:
Информация по расходам теперь выглядит так так:
Особенности расчета ROAS в B2B и нишах с длинным циклом сделки
В классическом e-commerce ROAS рассчитывается относительно просто: клик по рекламе ведет к покупке в течение нескольких минут или часов. Однако в B2B, сложном B2C (например, автомобили, недвижимость, дорогостоящее обучение) и нишах с длинным циклом принятия решения этот подход не работает. Прямой расчет ROAS по данным рекламного кабинета в таких условиях дает крайне искаженную картину и может привести к фатальным ошибкам в управлении рекламным бюджетом.
Проблема атрибуции конверсий в длинной воронке
Ключевая проблема заключается в разрыве во времени между кликом и конверсией, который может составлять недели и даже месяцы.
Как это выглядит на практике:
- Множественные касания. Потенциальный клиент перед совершением сделки может многократно взаимодействовать с вашим брендом: посмотреть видеоролик на YouTube, прочитать статью в блоге, скачать презентацию, посетить вебинар и лишь затем обратиться за консультацией.
- Смена устройств и каналов. Исследование начинается с мобильного телефона по брендированному запросу, продолжается за компьютером через контекстно-медийную сеть и завершается звонком с рабочего телефона.
- Лаг принятия решения. После первого целевого действия (например, заявки на демонстрацию продукта) начинается этап переговоров, согласования бюджета и юридических формальностей, который не учитывается стандартной моделью атрибуции.
В такой ситуации системы сквозной аналитики, которые соединяют данные о рекламных расходах с реальными продажами в CRM, становятся не просто полезным инструментом, а критически важной необходимостью.
Роль сквозной аналитики в решении проблемы
Сквозная аналитика — это методология и технология, которая позволяет проследить весь путь клиента от первого касания до финальной оплаты, связывая данные из рекламных систем (Google Ads, Meta и др.) с данными из CRM-системы и финансовой отчетности.
Без сквозной аналитики последнему клику перед конверсией (например, прямому переходу или запросу с названием компании) будет присвоена 100 % заслуга в сделке. Это полностью обесценивает вклад верхне- и средне-ворончатых кампаний (брендовые, медийные, контентные), которые разогревали аудиторию и подводили ее к решению.
Со сквозной аналитикой вы можете:
- Рассчитать истинный ROAS, основанный на реальных доходах, а не на первичных заявках. Формула остается прежней ROAS = (Доход от сделок с рекламной атрибуцией / Затраты на рекламу) x 100 %, но «доход» теперь — это фактические оплаты из CRM, привязанные к исходным рекламным кампаниям.
- Оценить вклад разных каналов и кампаний с использованием адекватных моделей атрибуции (линейная, с учетом временного затухания, позиционная и др.). Это позволяет справедливо распределять бюджет между каналами, которые генерируют первые касания, и каналами, которые «закрывают» сделку.
- Увидеть полный цикл продажи и его стоимость. Вы понимаете, что для генерации одной оплаченной сделки стоимостью 1 000 000 руб. потребовалось 6 месяцев и 150 000 руб. рекламных расходов, что дает ROAS ~667 %. Прямой расчет по последнему клику мог бы показать ROAS в 5 000 %, так как последним касанием был бесплатный брендированный запрос, что не отражает реальных усилий.
Пример искажения данных:
- Данные в Google Ads: За месяц кампании по ключевым словам "CRM для среднего бизнеса" принесли 10 заявок при затратах 30 000 руб. Прямой ROAS (если считать по заявкам как конверсиям) неизвестен.
- Реальность через сквозную аналитику: Из этих 10 заявок через 2 месяца 3 превратились в сделки с общим доходом 600 000 руб. Затраты на рекламу остались теми же — 30 000 руб.
- Истинный ROAS: (600 000 / 30 000) x 100 % = 2 000 %.
Для ниш с длинным циклом сделки вопрос «Какой ROAS считать хорошим?» теряет смысл без контекста сквозной аналитики. Оценка эффективности должна опираться не на сиюминутные данные рекламных кабинетов, а на долгосрочные финансовые показатели, учитывающие полную стоимость привлечения клиента (CAC) и его пожизненную ценность (LTV). Инвестиции в настройку сквозной аналитики являются обязательным условием для принятия взвешенных решений о рекламном бюджете в B2B и других сложных нишах.
Какой ROAS считать хорошим: анализ точки безубыточности и нормы прибыли
Показатель Return on Advertising Spend (ROAS) — один из ключевых метрик в оценке эффективности рекламных кампаний. Однако вопрос «Какой ROAS считается хорошим?» не имеет универсального ответа, так как он напрямую зависит от экономики конкретного бизнеса. Отправной точкой для любого анализа должна быть точка безубыточности ROAS.
Что такое точка безубыточности ROAS
Точка безубыточности ROAS — это минимальный показатель возврата на рекламные расходы, при котором выручка от кампании полностью покрывает все связанные с ней затраты, но прибыль равна нулю. Это «зона ноль», где вы не теряете, но и не зарабатываете на рекламе.
Ключевое заблуждение заключается в том, что ROAS = 100 % (или 1) — это уже прибыль. Это не так. Цифра в 100 % означает, что на каждый потраченный рубль вы получили рубль выручки. Но в эту выручку уже заложена себестоимость товара или услуги, а также другие переменные издержки. Если вы тратите на рекламу 100 рублей и получаете 100 рублей выручки, вы находитесь в убытке, равном себестоимости проданного товара.
Почему точка безубыточности больше 100 % не всегда прибыльно
Чтобы понять это, необходимо ввести понятие нормы прибыли. Норма прибыли (или рентабельность по валовой прибыли) — это процент прибыли, остающейся от выручки после вычета себестоимости товара (Cost of Goods Sold, COGS) и переменных издержек (например, комиссия платежного агрегатора, стоимость упаковки и логистики). Это доля валовой прибыли в общей выручке.
Формула нормы прибыли:
Норма прибыли (%) = ((Выручка - Себестоимость - Переменные издержки) / Выручка) x 100 %
Именно норма прибыли определяет вашу точку безубыточности по ROAS.
Формула точки безубыточности ROAS:
Точка безубыточности ROAS = 1 / Норма прибыли
Эта формула показывает, во сколько раз выручка от рекламы должна превышать затраты на нее, чтобы выйти в ноль.
Пошаговый пример расчета
Шаг 1: Рассчитываем норму прибыли.
Допустим, вы продаете товар с помощью таргетированной рекламы.
- Цена продажи (Выручка): 5 000 руб.
- Себестоимость товара (COGS): 2 500 руб.
- Логистика и упаковка: 300 руб.
- Комиссия маркетплейса/эквайринга: 500 руб. (10 % от цены)
Рассчитаем валовую прибыль:
Валовая прибыль = 5 000 - 2 500 - 300 - 500 = 1 700 руб.
Рассчитаем норму прибыли:
Норма прибыли = (1 700 / 5 000) x 100 % = 34 %
Вывод: С каждого рубля выручки у вас остается 34 копейки валовой прибыли.
Шаг 2: Рассчитываем точку безубыточности ROAS.
Подставляем норму прибыли в формулу:
Точка безубыточности ROAS = 1 / 0,34 ≈ 2,94 (или 294 %)
Вывод: Ваша рекламная кампания станет безубыточной только в том случае, если на каждый вложенный в рекламу рубль вы будете получать 2,94 рубля выручки. ROAS = 294% — это ваша точка нуля. Любой показатель ниже этого значения будет приносить убыток, а выше — прибыль.
Шаг 3: Анализируем результаты.
- Если ваш ROAS = 400 % (4,0): Это прибыльно. Ваша валовая прибыль с выручки превысит затраты на рекламу.
- Если ваш ROAS = 250 % (2,5): Это убыточно. Хотя показатель кажется высоким, он ниже критической отметки в 294 %.
- Если ваш ROAS = 294 % (2,94): Вы вышли в точку безубыточности. Затраты на рекламу равны валовой прибыли с полученной выручки.
Заключение
Не существует «хорошего» ROAS в отрыве от экономики вашего бизнеса. Для бизнеса с нормой прибыли 50 % точка безубыточности ROAS будет равна 200 % (1 / 0,5), а для бизнеса с нормой прибыли 20 % — целых 500 % (1 / 0,2). Поэтому, прежде чем оценивать эффективность рекламы, всегда рассчитывайте свою точку безубыточности на основе реальной нормы прибыли. Только тогда вы сможете установить правильные KPI для рекламных кампаний и принимать объективные решения об их масштабировании или оптимизации.
ROI, ROMI, ROAS: чет отличаются эти показатели
Аббревиатуры довольно похожи и связаны с окупаемостью инвестиций, но все-таки показывают успешность разных направлений.
ROI (возврат инвестиций)
Вычисляется по формуле:
ROI = (доходы - расходы) / расходы x 100 %
Это показатель для определения, насколько оправданы вложения в бизнес в целом — мы писали о нем отдельную статью. При этом в расходы включают все затраты: рекламный бюджет, зарплату, себестоимость товаров, коммунальные платежи, операционные расходы. В доходы, соответственно, идут деньги, которые компания получила благодаря этим затратам.
- ROI более 100 % — бизнес работает в минус.
- ROI равно 100 % — бизнес покупается, но не приносит прибыль.
- ROI более 100 % — бизнес работает в плюс.
Например, магазин автотоваров заработал за месяц 5 000 000 рублей. При этом общие расходы за этот период были 2 300 000 рублей.
Получается, что ROI = (5 000 000 - 2 300 000) / 2 300 000 x 100 % = 117 %.
Значит, бизнес приносит прибыль.
ROMI (возврат инвестиций в маркетинг)
Вычисляется по формуле:
ROMI = (маркетинговые доходы - маркетинговые расходы) / маркетинговые расходы x 100%
Этот показатель похож на ROI, но с его помощью определяют, насколько успешны вложения в маркетинговые активности. Поэтому в расходы вносят затраты на SMM, контекстную и медийную рекламу, рассылки, офлайн-активности и т. д.
- ROMI более 100% — маркетинг работает в минус;
- ROMI равно 100% — маркетинг покупается, но не приносит прибыль;
- ROMI более 100% — маркетинг работает в плюс.
Тот же магазин автотоваров за месяц потратил 300 000 на рекламу в «Яндекс.Директ» и 50 000 тысяч на таргетинг. Эти каналы принесли магазину продажи на 900 000 рублей.
Получается, ROMI = (900 000 - 300 000) / 300 000 x 100% = 200 %.
Маркетинговые активности не только окупаются, но и приносят доход.
Получается, что ROI и ROMI показывают общую эффективность работы бизнеса или маркетинга, а ROAS помогает в момент оценить успешность именно рекламной кампании.
Сравнительная таблица ROI, ROMI и ROAS
|
Метрика |
Что измеряет |
Какие расходы учитывает |
Формула расчета |
|
ROI (Return on Investment) |
Общую окупаемость инвестиций в проект, бизнес или актив. Показывает, насколько эффективно работают вложенные деньги в целом |
Учитывает все инвестиции и операционные расходы, связанные с проектом: затраты на производство/закупку, зарплаты, маркетинг, аренда, логистика и т.д. |
ROI = ((Доход - Общие Затраты) / Общие Затраты) x 100 % Или эквивалентно: ROI = (Чистая Прибыль / Общие Затраты) x 100 % |
|
ROMI (Return on Marketing Investment) |
Окупаемость инвестиций в маркетинг. Оценивает эффективность именно маркетинговых активностей |
Учитывает только расходы на маркетинг и генерируемый ими доход: рекламный бюджет, зарплата маркетологов, стоимость инструментов и т.д. |
ROMI = ((Доход от Маркетинга - Затраты на Маркетинг) / Затраты на Маркетинг) x 100 % |
|
ROAS (Return on Advertising Spend) |
Окупаемость рекламных расходов. Измеряет эффективность конкретной рекламной кампании, канала или объявления |
Учитывает только прямые расходы на рекламу (рекламный бюджет). Не учитывает себестоимость и другие издержки |
ROAS = (Доход от Рекламы / Затраты на Рекламу) x 100 % Или в коэффициенте: ROAS = Доход от Рекламы / Затраты на Рекламу |
Подытожу.
Иерархия: ROI → ROMI → ROAS.
- ROAS — это операционная метрика для быстрой оценки рекламных кампаний.
- ROMI — это тактическая метрика для оценки отдела маркетинга.
- ROI — это стратегическая метрика для оценки бизнеса в целом.
Главное различие между ROMI и ROAS заключается в учитываемых расходах. ROMI — это прибыльность маркетинга, а ROAS — это доходность рекламных расходов. ROAS > 100 % не означает прибыльность, так как не вычтена себестоимость.
Для принятия решений:
- Используйте ROAS, чтобы быстро сравнить и оптимизировать рекламные кампании между собой.
- Используйте ROMI, чтобы оценить, приносит ли ваша маркетинговая деятельность в целом прибыль.
- Используйте ROI, чтобы принять стратегическое решение о развитии всего бизнеса или запуске нового продукта.
Как повысить показатель ROAS: Стратегия оптимизации до и после клика
Повышение ROAS — это не разовое действие, а комплексная работа по оптимизации каждого этапа взаимодействия пользователя с вашей рекламой и бизнесом. Эффективность можно условно разделить на две ключевые зоны ответственности: что происходит до клика (зона рекламных систем) и после клика (зона вашего сайта и бизнес-процессов).
1. Оптимизация «до клика». Повышение качества и релевантности трафика
Эта группа мероприятий нацелена на то, чтобы привлекать через рекламу более качественную и мотивированную аудиторию, снижая стоимость целевого действия.
1.1. Сегментация и уточнение целевой аудитории
Вместо широкого охвата «всех подряд» вы фокусируетесь на группах пользователей с максимальной вероятностью конверсии. Это снижает расходы на нерелевантные показы.
- Используйте аудитории по целям. Создавайте аудитории на основе данных CRM (списки email, хешированные телефоны) для ретаргетинга и поиска похожих аудиторий (Look-alike).
- Детализируйте интересы. Вместо широкого интереса «маркетинг» используйте уточненные «маркетинговые автоматизации» или «CRM-системы».
- Применяйте гео- и демографическое таргетирование. Если ваш товар популярен в определенном регионе или среди определенной возрастной группы, ограничьте показ только ими.
1.2. Постоянное тестирование креативов и офферов
Креативы (заголовки, изображения, видео) и оффер (ваше уникальное предложение) — главные факторы, влияющие на CTR (кликабельность). Высокий CTR снижает цену клика (CPC) и повышает релевантность объявления.
- A/B тестирование. Запускайте минимум 2-3 варианта объявлений одновременно. Тестируйте один элемент за раз: заголовок против заголовка, изображение против изображения.
- Экспериментируйте с офферами. Тестируйте разные акции («Скидка 20 %» против «Бесплатная доставка»), УТП (уникальное торговое предложение) и призывы к действию (CTA).
- Используйте форматы с расширениями. Всегда добавляйте в объявления расширения (ссылками, с телефоном, структурированные), чтобы увеличить площадь кликабельной зоны и дать пользователю больше информации.
1.3. Стратегическое управление ставками
Современные рекламные системы позволяют не устанавливать ставки вручную для каждой ключевой фразы, а использовать автоматизированные стратегии, нацеленные на максимальный ROAS.
- Выберите правильную стратегию. В Google Ads и Meta Ads используйте стратегии «Целевой ROAS» (tROAS). Система будет автоматически регулировать ставки, чтобы привести как можно больше конверсий с заданным значением ROAS.
- Сегментируйте ставки. Назначайте более высокие ставки для самых ценных сегментов аудитории (например, для тех, кто уже добавлял товар в корзину) и для самых прибыльных для вас товарных категорий.
- Регулярно чистите неэффективные ключевые слова. Используйте отчеты по поисковым запросам, чтобы выявлять и исключать фразы, которые тратят бюджет, но не приводят к конверсиям.
2. Оптимизация «после клика»: Превращение трафика в прибыль
Самая дешевая заявка — та, которую вы уже получили. Задача этой стадии — максимизировать конверсию посетителей в покупателей, повышая средний чек и вероятность оплаты.
2.1. Глубокий анализ и оптимизация посадочных страниц
Посадочная страница (лендинг) — это место, где интерес пользователя, сгенерированный рекламой, должен превратиться в действие. Ее анализ нельзя ограничивать лишь процентом конверсий.
- Внедрите инструменты веб-аналитики. Используйте не только «Яндекс Метрику» или Google Analytics, но и их поведенческие инструменты, такие как «Яндекс Вебвизор» или Анализ поведения (Google). Они позволяют буквально «посмотреть глазами пользователя»: увидеть, как он скроллит страницу, куда кликает, в каких полях форм возникают проблемы.
- Формулируйте оффер в заголовке. Заголовок на странице должен логически продолжать сообщение из рекламного объявления.
- Снижайте показатель отказов. Убедитесь, что страница быстро загружается, адаптирована для мобильных устройств и имеет интуитивно понятный интерфейс.
2.2. Улучшение юзабилити и клиентского опыта
Любое, даже мелкое препятствие на пути пользователя к покупке увеличивает вероятность отказа. Ваша задача — устранить такие препятствия.
- Упростите формы. Оставляйте только самые необходимые поля. Каждое лишнее поле снижает конверсию.
- Добавьте доверительные сигналы. Это отзывы, сертификаты, логотипы платежных систем, гарантии возврата.
- Сделайте процесс оплаты максимально простым. Внедрите возможность оплаты в 1-2 клика, предлагайте популярные способы (картой, электронными кошельками).
2.3. Работа с воронкой продаж: от заявки до оплаты
ROAS считается от конечной оплаты, а не от заявки. Поэтому критически важно оптимизировать всю цепочку, включая этапы, которые происходят после сайта.
- Настройте сквозную аналитику. Свяжите данные рекламных кабинетов с вашей CRM. Это покажет, какие каналы и кампании действительно приводят к закрытым сделкам, а не просто к первичным заявкам.
- Ускорьте обработку лидов. Внедрите CRM, которая автоматически уведомляет менеджеров о новой заявке. Чем быстрее реакция, тем выше конверсия в продажу.
- Анализируйте причины отказов. Внедрите колл-трекинг, чтобы прослушивать звонки от рекламы, и выявлять типичные возражения клиентов. Эти данные — «золотой фонд» для оптимизации как оффера, так и работы отдела продаж.
Повышение ROAS — это итерационный процесс. Начните с оптимизации «до клика», чтобы привести более дешевый и качественный трафик, а затем доведите до максимума эффективность работы с этим трафиком «после клика». Регулярный анализ, тестирование гипотез и фокус на данных — единственный путь к стабильному росту возврата на рекламные инвестиции.
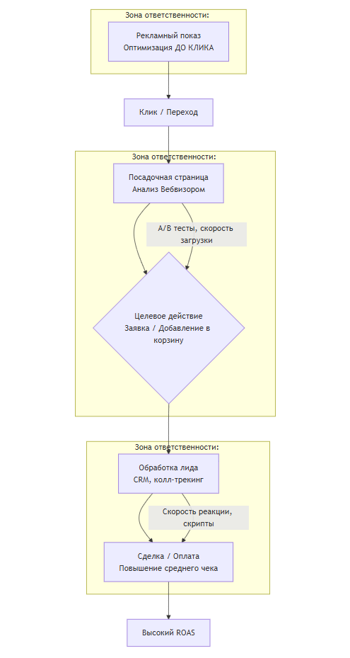
Воронка продаж и точки роста для повышения ROAS
Схема ниже наглядно показывает путь клиента от первого касания до завершения сделки. Оптимизация каждой ступени этой воронки напрямую влияет на итоговый показатель ROAS.
Разберу, как работать с каждой ступенью воронки.
Рекламный показ → Клик (Оптимизация «до клика»):
- Цель. Повысить CTR (кликабельность) и качество трафика.
- Как. Сегментация аудитории, тестирование креативов и офферов, стратегии умных ставок (tROAS).
Клик → Целевое действие (Оптимизация «после клика»):
- Цель. Максимизировать конверсию на сайте.
- Как. Анализ поведения с помощью «Вебвизора», A/B тесты посадочных страниц, упрощение форм заявок, добавление доверительных сигналов.
Заявка → Оплата (Работа с воронкой продаж):
- Цель. Превратить максимальное количество заявок в деньги.
- Как. Настройка сквозной аналитики, ускорение обработки лидов в CRM, анализ возражений с помощью коллтрекинга, работа над повышением среднего чека (кросс-селл, апселл).
Нельзя повысить ROAS, фокусируясь только на верху воронки. Низкая конверсия на сайте или плохая работа отдела продаж «убивает» даже самый дешевый и качественный трафик. Высокий ROAS — это результат слаженной работы всей системы, от первого показа рекламы до успешного закрытия сделки.
FAQ по ROAS
Показатель ROAS — один из ключевых для оценки эффективности рекламы, но вокруг него существует много путаницы и недопонимания. В этом разделе мы собрали ответы на наиболее популярные вопросы, чтобы помочь вам принимать взвешенные решения на основе данных.
Какой ROAS считается хорошим?
Универсального «хорошего» значения ROAS не существует. Он полностью зависит от экономики вашего бизнеса, а именно от нормы прибыли.
Хороший ROAS — это любой показатель, который превышает вашу точку безубыточности. Рассчитывается она по формуле:
Точка безубыточности ROAS = 1 / Норма прибыли
Если ваша норма прибыли (выручка за вычетом себестоимости и всех переменных издержек) составляет 25 %, то ваша точка безубыточности ROAS = 1 / 0,25 = 4 (или 400 %). Это значит, что ROAS в 400% — это «ноль». ROAS в 500 % будет прибыльным, а в 300 % — убыточным.
В нишах с высокой конкуренцией и низкой маржой (например, бытовая техника) «хороший» ROAS может начинаться с 200-300 %. В нишах с уникальным ПО или услугами с высокой маржой — с 700- 1 000 % и выше. Всегда отталкивайтесь от своей точки безубыточности.
Можно ли посчитать ROAS без сквозной аналитики?
Да, но это будет неполная и часто вводящая в заблуждение метрика. Без сквозной аналитики вы можете рассчитать только «поверхностный» ROAS, основанный на данных рекламных кабинетов и первичных конверсиях на сайте: заявки, добавления в корзину.
Такой расчет не учитывает, что:
- Не все заявки становятся продажами.
- Сделки в B2B и других нишах с длинным циклом закрываются через недели или месяцы после клика.
- Вы не видите реальный доход, а только первичные цели.
Вы можете оптимизировать кампании на основе этого показателя, но для понимания истинной окупаемости рекламных инвестиций и принятия стратегических решений о бюджетах сквозная аналитика, связывающая данные рекламы с оплатами в CRM, строго необходима.
Почему высокий ROAS не всегда означает высокую прибыль?
Потому что ROAS не учитывает объем продаж и операционные расходы. Представьте две ситуации:
- Кампания А: Затраты на рекламу — 1 000 руб. Доход — 10 000 руб. ROAS = 1 000 %. Но это всего 1 сделка.
- Кампания Б: Затраты на рекламу — 50 000 руб. Доход — 200 000 руб. ROAS = 400 %. Но это 20 сделок.
Несмотря на более низкий ROAS, Кампания Б принесла бизнесу гораздо больше абсолютной прибыли. Фокус только на ROAS может заставить вас отказаться от масштабирования прибыльных кампаний с более низким, но стабильным показателем. Всегда смотрите на прибыль в деньгах, а не только в процентах.
Чем отличается ROAS от ROI и ROMI?
Уровнем учитываемых затрат.
- ROAS (Return on Advertising Spend) сравнивает доход только с прямыми расходами на рекламу. Не учитывает себестоимость. Формула: Доход от рекламы / Затраты на рекламу.
- ROMI (Return on Marketing Investment) сравнивает прибыль от маркетинга со всеми затратами на маркетинг (реклама, зарплаты маркетологов, софт и т.д.). Формула: (Доход - Затраты на маркетинг) / Затраты на маркетинг.
- ROI (Return on Investment) сравнивает прибыль со всеми затратами бизнеса (себестоимость, маркетинг, аренда, зарплаты и пр.). Самая широкая метрика. Формула: (Доход - Общие затраты) / Общие затраты.
ROAS показывает, сколько копеек дохода принесла каждая вложенная в рекламу копейка. ROMI и ROI показывают, сколько копеек прибыли вы получили с каждой вложенной копейки.
Останется ли расчет ROAS прежним или со временем будут изменения в его понимании или расчете?
1. Фундаментальная формула (доход/расход).
2. Фокус на эффективность инвестиций.
3. Сравнительная функция между кампаниями.
Что кардинально изменится:
1. Временные горизонты — переход от «немедленного» к долгосрочному, long-term ROAS.
2. Факторы влияния — включение качественных и прогнозных показателей.
3. Методология измерения — от last-click к многомерной атрибуции.
4. Еще большая интеграция с бизнес-целями — ROAS станет частью общей эффективности бизнеса.
ROAS не останется прежним. Он эволюционирует из простого финансового показателя в комплексный KPI бизнес-эффективности, учитывающий долгосрочную ценность клиента, брендовый эффект и кросс-канальное влияние. Компании, которые адаптируются к этой эволюции, получат конкурентное преимущество в новой эре digital-маркетинга.
Коротко о главном
- ROAS показывает экономическую эффективность рекламы за определенный момент.
- При его расчете используют только деньги, которые были потрачены на рекламную кампанию.
- Этот показатель не покажет общий возврат инвестиций в бизнес или маркетинг.
- Его можно корректировать в моменте или по факту рекламной кампании.
- Для получения точного показателя лучше использовать системы аналитики, чтобы не потерялись важные данные.
