- Что такое нейросеть
- Виды нейросетей
- Как работает нейросеть
- Как обучаются нейросети
- Где используют нейросети и какие задачи бизнеса можно им делегировать
- Как эффективно применять нейросети в маркетинге
- Как нейросети используются в маркетинге: примеры
- Топ-10 лучших нейросетей
- FAQ: Часто задаваемые вопросы о нейросетях в маркетинге
- Коротко о главном
Если вы работаете в маркетинге, наверняка слышали звонкие заголовки: «Нейросети заменят копирайтеров!», «ИИ полностью изменит digital!», «Революция в маркетинге уже здесь!». От этого голова идет кругом. С одной стороны — любопытство и азарт, с другой — тихая паника: «С чего начать? Это слишком сложно. Неужели я отстаю?».
Правда в том, что нейросети — это не какой-то магический черный ящик и уж точно не сценарий апокалипсиса для маркетологов. Это самый мощный инструмент повышения эффективности, который у нас был за последние десятилетия. Но чтобы им пользоваться, его нужно понять.
Перед вами — полный и структурированный гид, написанный специально для маркетологов.
Что такое нейросеть
Нейросеть, она же искусственный интеллект (ИИ) — это среда для обработки данных с помощью математической модели, имитирующей нейронные связи мозга человека. ИИ умеет принимать решения на основе прошлого опыта и полученной информации. В этом ее основное отличие от любых программ, действующих по заранее составленному алгоритму в условиях, когда возможные варианты развития событий уже прописаны в коде. Такие сети сами находят взаимосвязи и закономерности, анализируют ошибки и таким образом взаимодействуют с человеком.
Простыми словами, искусственный интеллект — самообучающаяся система, которая опираясь на прошлый опыт, дает ответы на любые вопросы. Важно учитывать, что пока нейросети не подключены в интернету — они оперируют не теми данными, которые есть во всемирной сети сейчас, а опираются на информацию, накопленную до конца 2021 года.
Современные LLM (Large Language Models), включая DeepSeek, опираются преимущественно на данные, на которых они были предобучены. Для большинства ведущих моделей (GPT, Claude, LLaMA) это массив информации вплоть до начала-середины 2023 года. Однако есть критически важные нюансы.
Дата «среза знаний» (Knowledge Cutoff). У каждой модели есть своя фиксированная дата, после которой ее базовые знания о мире не обновлялись.
Для DeepSeek последняя основная тренировка была завершена в июле 2024 года, это ее ключевая дата «среза». Она не обладает интуитивным знанием о событиях после этого периода, если они не были добавлены в ее данные позже. Для других моделей — например, GPT-4 Turbo — апрель 2024, Claude 3 — август 2023. Актуальные даты находятся в технической документации модели.
Гибридные системы и RAG. Многие современные сервисы на основе нейросетей используют технику RAG (Retrieval-Augmented Generation — генерация с опорой на поиск). Это значит, что сама модель имеет старую базу знаний, но в момент ответа может искать актуальную информацию в интернете или собственной базе документов и использовать её.
Ответ в таком случае может быть очень свежим. Важно понимать: в этом случае модель не «знает» событие, а находит и интерпретирует информацию о нём.
Фактическое vs. Аналитическое знание:
- Факты (события, имена, даты после даты среза). Здесь модели ограничены. Они могут не знать о недавно вышедшем фильме, новом законе или итогах вчерашнего матча, если это не было включено в данные или не найдено через поиск.
- Анализ, концепции, стиль письма. Это «умение» модели, заложенное в период обучения. Она может генерировать текст в нужном стиле, применять логические цепочки, строить гипотезы на основе старых данных, даже если сами факты устарели.
«Слепые зоны» и искажения. Важно помнить, что нейросеть обучается на доступных цифровых данных. Это создает перекосы:
- Информация на популярных языках (английский) представлена лучше.
- Культурные и исторические нарративы могут отражать доминирующие в интернете точки зрения.
- Очень свежие или нишевые научные открытия, локальные новости могут отсутствовать.
Нейросеть — не полноценная поисковая система и не база истин в последней инстанции. Это инструмент, работающий на срезе данных определенного периода.
- Для запросов о фактах, событиях, актуальных данных (после 2023-2024 гг.) — всегда перепроверяйте информацию по авторитетным источникам.
- Для задач анализа текста, генерации идей, работы с кодом, создания контента на основе общих знаний модель вполне эффективна.
Виды нейросетей
Рассмотрим основные виды нейросетей. Как в любом наборе инструментов, здесь нет универсального решения — каждая архитектура создана для своих конкретных задач. Понимание их различий — ключ к эффективному применению.
Перцептрон: «прадедушка» всех нейросетей
Исторически первая и простейшая модель искусственного нейрона, предложенная Фрэнком Розенблаттом еще в 1958 году. Она поддерживала простую аналогию: один вопрос, на который можно ответить «да» или «нет». Например, «Весит ли объект больше 10 кг?».
Перцептрон принимает несколько входных сигналов, умножает их на веса (важность каждого сигнала), суммирует и выдает бинарный ответ (0 или 1).
Он заложил фундамент для всей области, однако одиночный перцептрон был крайне ограничен и не мог решать сложные задачи — например, распознавать кота. Сегодня он практически не используется в чистом виде, но является строительным блоком для более сложных сетей.
Для маркетолога прямого применения перцептрона в работе нет, но это важная точка отсчета в истории технологии.
Сверточные нейронные сети (CNN)
Это специализированные сети для обработки данных с сеточной структурой, прежде всего — изображений и видео.
Представьте, что вы смотрите на картину через маленькое движущееся окошко. Вы сначала видите отдельные мазки (края, углы), потом объединяете их в формы (глаз, нос), а затем — в цельные объекты (лицо). CNN работают именно так: они используют операцию свертки — специальные фильтры, которые скользят по изображению и выявляют важные особенности на разных уровнях: от простых линий до сложных объектов.
CNN используются в таких областях как:
- Распознавание лиц и объектов на фото и видео.
- Автоматическое тегирование изображений.
- Модерация визуального контента.
- Генерация и улучшение изображений (нейростилизация, апскейлинг).
Для маркетолога применение CNN будет эффективным, например, в обработке пользовательских фотографий для UGC-контента, мгновенно находите в соцсетях посты с вашим продуктом, создавайте уникальные креативы для рекламы.
Рекуррентные нейронные сети (RNN)
Это сети, созданные для работы с последовательными данными, где порядок имеет значение. Их ключевая особенность — «память».
Приведу простую аналогию — чтение книги. Чтобы понять смысл предложения, вы помните предыдущие слова и контекст абзаца. RNN действуют аналогично, передавая информацию о предыдущих шагах на следующие.
У нейронов RNN есть петля, которая позволяет информации сохраняться. Это позволяет им учитывать контекст, что критически важно для текста, речи или временных рядов.
RNN используются в таких областях как:
- Машинный перевод. Он лежал в основе Google Translate до появления трансформеров.
- Генерация и прогнозирование текста — первые «умные» чат-боты.
- Анализ тональности текстов: положительный/отрицательный отзыв.
- Распознавание речи.
Для маркетолога RNN используются в анализе отзывов и комментариев, автоматизации первичной поддержки с помощью чат-ботов, генерации идей для постов или описания товаров.
Генеративно-состязательные сети (GAN)
Одна из самых изящных и креативных архитектур, состоящая из двух сетей, которые играют друг против друга в «кошки-мышки».
Для понимания работы Gan представьте художника (Генератор), который подделывает картины, и критика (Дискриминатор), который является экспертом по подлинникам. Художник создает подделку и пытается обмануть критика. Критик, видя и подделку, и настоящие картины, учится все лучше отличать одно от другого. Это соревнование заставляет художника невероятно быстро совершенствовать свои навыки, пока его работы не станут неотличимы от оригиналов.
Принцип работы Gan таков:
- Генератор создает объект (например, изображение кота) из шума.
- Дискриминатор получает на вход как сгенерированного кота, так и реальное фото кота, и пытается их различить.
- Обе сети получают сигнал об ошибке и улучшаются: Генератор — чтобы лучше обманывать, Дискриминатор — чтобы лучше ловить на обмане.
Gan используется в таких областях как:
- Генерация фотореалистичных изображений людей, предметов, пейзажей.
- Создание арта и дизайнерских элементов.
- Апскейлинг и улучшение качества старых фотографий.
- Генерация фейков.
С помощью Gun маркетолог может создавать уникальные изображения для статей, рекламы и постов в соцсетях без необходимости покупать стоковые фото или нанимать дизайнера на каждую задачу. Также есть возможность генерировать лица для рекламы, не нарушая прав моделей.
Для наглядности сведем все в общую схему:
Теперь, имея эту карту, мы готовы перейти к самому главному — конкретным примерам и кейсам применения этих нейросетей в маркетинге. В следующем разделе мы разберем это на практике.
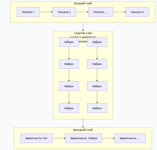
Как работает нейросеть
Представьте, что вам нужно научить компьютер распознавать кота на картинке. Можно попытаться написать тысячи правил: «если есть усы, хвост, четыре лапы и шерсть — то это кот». Но такой подход обречен на провал. Что, если кот поджал хвост? Или он — лысый сфинкс? Учесть все возможные варианты практически невозможно.
Здесь на помощь приходит нейросеть. По своей сути, нейросеть — это программа, которая не работает по жестким правилам, а умеет обучаться на примерах. Если показать ей миллионы фотографий котов (и того, что котами не является), она сама найдет закономерности и научится безошибочно опознавать котов в любой ситуации.
Эта технология вдохновлена работой нашего мозга, который состоит из нейронов, связанных между собой синапсами. Нейросеть — это его упрощенная математическая модель, состоящая из искусственных нейронов, объединенных в слои.
Любую нейросеть, от простой до самой сложной, можно представить в виде трех основных блоков. Проследим путь нашей картинки с котом через эти слои.
Вот как выглядит этот процесс.
Входной слой
Сюда нейросеть получает сырые данные. В нашем случае — это картинка. Каждое изображение состоит из пикселей. Входной слой — это как огромная сетка, где каждый нейрон отвечает за прием информации об одном пикселе (его яркость, цвет и т. д.). Если бы мы анализировали текст, то на вход подавались бы отдельные слова или символы.
Скрытые слои
Это самое сердце нейросети, где происходит вся аналитическая работа. Именно здесь нейросеть понимает, что перед ней — кот.
- Нейрон — элементарная ячейка. Каждый нейрон в скрытом слое — это маленький вычислительный центр. Он получает данные от нейронов предыдущего слоя, производит над ними простые операции и передает результат дальше.
- Веса — сила связей. Связи между нейронами имеют разную «силу», которая определяется весами. Вес — это число, на которое умножается сигнал, приходящий от одного нейрона к другому. Именно настройка этих весов в процессе обучения и есть суть обучения нейросети. Представьте, что нейросеть учится распознавать уши кота. Связи между нейронами, которые активируются при виде треугольных ушей, будут усиливаться (их веса увеличатся), а связи, реагирующие на что-то нерелевантное, — ослабевать.
Обычно скрытых слоев несколько, и они работают последовательно, как конвейер по извлечению признаков:
- Первый скрытый слой может распознавать простейшие элементы: линии, углы и границы светлого и темного.
- Следующий слой, получая эту информацию, комбинирует ее во что-то более сложное: округлые формы, уголки (будущие уши), овалы (будущие глаза).
- В самых глубоких слоях нейросеть оперирует уже целостными концепциями: «пушистая шерсть», «кошачьи глаза», «форма мордочки». Она собирает из деталей общую картину.
Выходной слой
Это финальный аккорд. Сюда стекается вся обработанная информация из скрытых слоев. Выходной слой преобразует ее в конечный, понятный нам результат. В нашей задаче он может выдать, например: «Это кот с вероятностью 98 %», «Это собака с вероятностью 1 %», «Это бегемот с вероятностью 0 %».
Таким образом, нейросеть — сложная, но понятная система, которая учится находить закономерности в данных, постепенно настраивая миллионы внутренних параметров-весов. Этот фундаментальный принцип лежит в основе всех современных нейросетей, от распознавания изображений до генерации текстов и видео.
Как обучаются нейросети
Представьте, что вы учите ребенка различать животных. Вы можете использовать разные методы: показывать карточки и называть их, дать кучу картинок и попросить найти сходства и различия, или просто хвалить, когда он угадывает правильно. Нейросети учатся очень похожими способами.
В основе любого обучения лежит датасет — это большой, структурированный массив данных, который служит «учебником» для нейросети. Качество и объем датасета напрямую влияют на то, насколько умной и адекватной получится модель.
Обучение с учителем
Это самый распространенный и понятный подход, похожий на занятия с репетитором. Мы предоставляем нейросети размеченные данные. То есть, для каждого входа (например, фотографии) у нас есть правильный выход (метка, «кот» или «не кот»).
Как работает это обучение:
- Подача данных. Мы показываем сети 1 000 фото с подписью «кот» и 1 000 фото с подписью «не кот».
- Предсказание. Нейросеть анализирует первое изображение и выдает свой вердикт: «На 85 % это кот».
- Сравнение и ошибка. Система сравнивает предсказание с правильным ответом. Если на фото был кот, а уверенность сети была 85 %, вычисляется ошибка (в данном случае 15 %).
- Корректировка весов: Вот здесь и происходит метод обратного распространения ошибки — ключевой алгоритм обучения. Ошибка «проталкивается» обратно по всем слоям сети, и веса связей между нейронами слегка корректируются так, чтобы в следующий раз вероятность правильного ответа была чуть выше.
В маркетинге обучение с учителем используется в прогнозировании LTV, классификации отзывов (положительный/отрицательный), в таргетированной рекламе.
Обучение без учителя (Unsupervised Learning)
Здесь мы не даем готовых ответов, а просим нейросеть найти скрытые закономерности в данных самостоятельно.
Мы даем нейросети кучу неразмеченных данных и просим: «Найди здесь что-то интересное».
Например, загружаем в сеть 10 000 фотографий разных животных без каких-либо подписей. Нейросеть, анализируя пиксели, начинает сама находить группы похожих изображений: «Вот группа с длинными ушами и короткими хвостами (кролики), а вот — с пятнами и вытянутыми телами леопарды, гепарды». Этот процесс называется кластеризацией.
В маркетинге обучение без учителя используется для сегментации клиентской базы на неизвестные ранее группы по поведению, выявления скрытых паттернов в покупках и анализа рынка для поиска новых ниш.
Обучение с подкреплением (Reinforcement Learning)
Этот подход похож на тренировку собаки или на процесс освоения компьютерной игры методом проб и ошибок.
В системе есть «агент» (сама нейросеть), который действует в определенной «среде» (например, игровой мир или процесс общения с клиентом). Агент совершает действия и за них получает «награду» (положительное подкрепление) или «штраф» (отрицательное подкрепление).
Представьте, что вы учите нейросеть играть в шахматы:
- Действие. Агент (нейросеть) делает ход.
- Оценка. Если ход хороший (например, она взяла фигуру противника), она получает награду (+1 балл).
- Цель. Если ход привел к мату (победе), она получает огромную награду (+1 000 баллов). Если проиграла — большой штраф.
- Результат. Нейросеть не учится на готовых партиях, а методом бесчисленных проб и ошибок сама находит стратегии, которые максимизируют итоговую награду.
В маркетинге обучение с подкреплением используется для персонализации цен в реальном времени, разработки чат-ботов, которые учатся на самых успешных диалогах, а также оптимизации ставок в контекстной рекламе.
Для наглядности, вот как эти три подхода соотносятся друг с другом:
Теперь, когда мы понимают, как нейросети учатся, мы готовы перейти к самой интересной для маркетолога части — какие конкретно виды нейросетей существуют и как их применять в работе. Этому будет посвящен наш следующий раздел.
Где используют нейросети и какие задачи бизнеса можно им делегировать
ИИ действует там, где недавно еще невозможно было представить ничего кроме человеческого интеллекта. ИИ генерирует картинки и текст, строят прогнозы, выдают идеи и анализируют данные. Фактически это хорошо информированный многорукий многоног, готовый в любое время без устали выполнять самые разнообразные задачи.
Вот как уже используют ИИ компании из разных сфер:
- Банковский сектор. Анализируют заемщиков, прогнозируют риски и биржевые курсы, выявляют действия мошенников.
- Медицинская сфера. Анализируют результаты исследований и распознают медицинские рентгеновские или компьютерные снимки.
- Силовые структуры. Помогают в поиске и идентификации преступников с помощью распознавания лиц.
- Производственные компании. Контролируют качество рабочих операций, автоматизируют процессы.
- HR. Помогают в создании описания вакансий, анализируют анкеты/профили соискателей.
- Диджитал. Генерируют описания для товаров на маркетплейсах, другие виды текстов. Создают креативы, генерируют, переводят и озвучивают видео. Автоматизируют работу службы поддержки, например, как это сделано в «Яндексе». В онлайн-образовании генерируют сценарии вебинаров, проверяют домашние работы.
Как эффективно применять нейросети в маркетинге
Что касается маркетинга, ИИ уже прошел в этой сфере стадию хайпа и стал трендом, ведь использование ИИ напрямую связано с эффективностью работы маркетологов. Основная ценность ИИ для маркетолога в том, что это помощник и коллега, который не устает, не расстраивается, если вы его критикуете, не обижается и не требует прибавки к зарплате. Если подходить к ИИ с такими мерками, это фактически идеальный коллега, который не заменяет маркетолога, но меняет его алгоритмы работы.
Расскажу, с какими задачами в маркетинге может помочь искусственный интеллект.
Мозговой штурм
Великолепный вариант, когда команды рядом нет, а поштурмить нужно — вашей командой станет ИИ. Главное задать ему роль — указать, что он эксперт в определенной теме, например, в теме нейминга, и описать целевую аудиторию, с которой важно взаимодействовать — молодые женщины 20-30 лет, которые готовятся к свадьбе.
После этого важно конкретно описать задачу. Например, получить 15 вариантов названий для цветочного магазина свадебных букетов. Чтобы варианты, которые предлагает ИИ, были разнообразнее, можно попросить его употреблять больше разных словарных слов и предлагать не просто варианты, а «оригинальные». «нестандартные» или «креативные».
Так можно штурмить любые задачи: как продвигать бренд, какие рекламные посылы сделать для конкретного УТП, какой составить контент-план, какие темы статей предложить аудитории. Можно добавлять условия: например, варианты продвижения бизнеса, которые можно реализовать без больших затрат.
Генерация семантики для продвижения
Если маркетолог работает с текстами, которые должны собирать поисковый трафик, с помощью нейросети можно уточнить семантику. Причем можно задавать параметры — собрать только низкочастотные или среднечастотные ключевые слова. Это поможет собирать больше трафика на статьи.
Подготовка контента
Искусственному интеллекту можно поручить подготовку постов для соцсетей, статей для канала в Дзене, писем в рассылку. Очень важен алгоритм действий.
Описать целевую аудиторию:
- Задать общую тему текстов.
- Предложить сгенерировать идею.
- Под выбранную идею попросить составить план текста.
- Отдельно расписать каждый пункт плана. Указать, чтобы ИИ избегал бюрократизмов, не повторял одну фразу в разных абзацах и использовал больше синонимов.
Нагляднее:
После выбора идеи приходит время составить план, выберем статью «Инвестиции в семейное счастье: необычные идеи для проведения времени вместе». Вот что предложил ИИ:
Теперь развернем один из пунктов плана. Конечно, опять с помощью ИИ:
Важное дополнение: при подготовке контента всегда проводите серьезный фактчекинг сгенерированных статей. Дело в том, что нейросети могут (и очень охотно это делают) оперировать фактоидами — информацией, которая похожа на факты, но на самом деле это просто «придумка» искусственного интеллекта.
Вот очень наглядный пример:
Критика и усиление текстов
Искусственный интеллект можно попросить проанализировать текст и затем оценить его. Можно также попросить предложить варианты усиления текста.
Интервьюирование маркетолога
Это вариант, который поможет специалисту структурировать мысли. Как применяется способ: маркетолог предлагает ИИ расписать структуру текста «Как подготовить ребенка к школе и не сойти с ума». После этого можно задать такой промт (запрос): «Скажи, какую информацию я должна тебе дать, чтобы статья получилась классной и полезной? На какие вопросы мне нужно ответить?».
Другой вариант интервьюирования — можно отточить собственное УТП. В этом случае промт может выглядеть так: «Ты опытный и успешный бизнесмен. Задай мне вопросы о том, как и чем я могу быть тебе полезен, как может строится взаимодействие со мной как с маркетологом, какой результат ты хотел бы получить от работы с маркетологом».
Такая работа с нейросетью поможет не просто усилить УТП, но и понять, как развиваться в профессии дальше, на чем сделать акценты.
Подготовка описания вакансий
Здесь все просто — вводите в нейросеть техническое описание вакансии. Указываете промт: «Ты крупный HR-специалист. Напиши на основе моего текста описание вакансии, которое привлечет в проект диджитал-специалистов 25+ лет, амбициозных, знающих, готовых к работе в плавающем графике, коммуникабельных. Пиши правильным русским языком, не допускай ошибок. Вот мой текст…»
После этого я сгенерировала еще несколько вакансий, они были вполне конкурентными, но очень классическими. Я попросила сделать описание одной из вакансий более креативным, забавным, таким, чтобы вакансия выделялась, например, на HH.ru. Вот результат:
Составление вопросов для интервью
Это очень интересный вид работы, который можно делегировать ИИ. Маркетологу в этом случае важно подробно описать сферу компетенций человека и, возможно, дать искусственному интеллекту личную информацию о герое, например, в виде ссылки на статью о нем, на его страницу в соцсетях, или на его сайт. После этого нейросеть может составить 20-30 вопросов, из которых маркетологу останется выбрать те 12-15, которые максимально отвечают задаче интервью. Знаю, что для многих процесс подготовки — это самое сложное в интервьюированию. Так вот хорошая новость: теперь все стало проще.
Я попросила искусственный интеллект проанализировать профиль в ВК маркетолога Дмитрия Румянцева.
И вот какие вопросы подобрал мне искусственный интеллект по теме сравнения плюсов и минусов VK и Telegram:
Резюме встреч и документов
Лично я после того, как статья для блога написана, отправляю ее в Chat GPT и прошу нейросеть выделить основные мысли. Как искусственный интеллект это сделал можно посмотреть на примере этой статьи, раздел «Коротко о главном» — я ничего не добавляла, только отредактировала текст.
Точно также можно поручить сделать резюме записи или стенограммы встречи. Это хорошо помогает с тайм-менеджментом маркетолога.
Создание изображений
Очень популярная функция нейросетей, которая не всегда, но часто позволяет обойтись без дизайнера. Например, фоны для съемок, картинки и рекламные креативы для соцсетей, для «ПромоСтраниц Яндекса», для блогов в «Дзене» нейросети генерируют уже очень неплохо. Вашу фантазию ограничивают только некоторые нормы морали, о которых оповещен искусственный интеллект, и умение составить правильный промт.
Улучшение описания товаров
Просто введите в виде промта то описание, которое есть у вас, и попросите сгенерировать описание более креативное и продающее. У ИИ это неплохо получается.
Распаковка звонков успешных менеджеров
Нейросеть можно попросить проанализировать записи звонков ведущих менеджеров компании и на основе этих данных улучшить существующие скрипты для отдела продаж.
Как нейросети используются в маркетинге: примеры
Компания «Мегафон» использовала нейросети для создания программы обзвона клиентов. Компания не только сама использует это программу, но и продает ее другим участникам рынка.
Российский бренд одежды Uzor Wear использует ИИ для создания цифровой модели одежды перед ее пошивом. Это нужно чтобы посмотреть, как конкретное изделие будет выглядеть не в бумажных лекалах, а на человеке. Также с помощью ИИ производитель выявляет зоны риска по изнашиваемости и имеет возможность их дополнительно усилить.
Бренд H&M с помощью искусственного интеллекта формирует ассортимент — на основе анализа рынка и прогноза спроса. Причем, начали они делать это еще в 2019 году.
В «Яндексе» есть голосовой помощник «Алиса». Она поддержит беседу, ответит на вопросы, подскажет идеи или темы для статей, и даже недавно научилась генерировать тексты. Ответы голосового помощника формирует нейросеть YaLM, которую разработал «Яндекс».
Тот же «Яндекс» активно развивает тему беспилотных такси. Самым первым городом России, где беспилотные такси начали ездить в обычном, а не тестовом, режиме, стал технологичный город-спутник Казани Иннополис.
В магазинах «Магнит» с сентября прошлого года внедряется технология работы с искусственным интеллектом — ИИ распознает ошибки в выкладке товаров на полках. В настоящее время «Магнит» масштабировал эту технологию с 20 пилотных магазинов на 1 000 торговых точек.
Бренд российского постельного белья LeoHome доверил подготовку описаний в карточках товаров на маркетплейсах Chat GPT.
Сеть магазинов «Спортмастер» с помощью искусственного интеллекта создает рекламные баннеры.
Агентство Gorilla Company при продвижении жилого комплекса в Иннополисе для создания креативов использовала ИИ.
Российский бренд Gloria Jeans летом нынешнего года презентовал публике коллекцию одежды, разработанную с помощью искусственного интеллекта.
В «Арт-студии Лебедева» уже несколько лет трудится виртуальный дизайнер Николай Иронов — искусственный интеллект.
Топ-10 лучших нейросетей
Сhat GPT. Чат-бот с ИИ, запущен в ноябре 2022 года. Отвечает на вопросы, генерирует тексты. Просто задайте ему вопрос — и ответ будет. Очень важно умение грамотно составлять промты (запросы) для этой сети. В России доступен в основном через чат-боты в Telegram, которые выступают связующим звеном между пользователем и ИИ.
Midjorney. Нейросервис для генерации изображений по их текстовому описанию. Появился в реиме бета-тестирования летом 2022 года, широкую популярность получил в начале 2023 года. Для присоединения к ИИ нужно вступить в сообщество в Discord, там же и будет проходить работа с нейросетью. В ответ на команды Midjourney генерирует 4 варианта изображения. Попробуйте поработать с вариантом, доступным через Telegram.
DeepSeek. Мощная и экономичная модель, получившая известность благодаря высокой производительности при относительно низких вычислительных затратах. Активно развивается и предлагает бесплатный доступ. Была создана в 2023 году. Обеспечивает отличное соотношение цены и качества (дешевый API), длинный контекст (до 1 млн токенов в V3), сильные математические и кодирующие способности, бесплатный веб-чат.
Stable Diffusion. Очень хороший сервис для генерации изображений. Запросы воспринимает на английском языке, чувствителен к качеству промта. С помощью грамотно составленных промтов можно добиваться проработанных изображений, точно отвечающих задачам маркетолога. Вариант, доступный в Telegram — вводите промты на русском, и система сама переведет их на английский. 10 генераций в день доступны бесплатно.
Кандинский 2.2. Российская нейросеть от Сбера для генерации изображений по описанию. На один запрос рисует одно изображение. Можно выбрать стиль, формат (квадрат, прямоугольник с разным соотношением сторон). Заявлена поддержка 101 языка. Есть функция удаления фона картинки, можно дорисовать изображение. Есть проблемы с изображением рук — Кандинский 2.2 любит, чтобы пальцев было не 5, а побольше.
Robivox. ИИ озвучивает тексты с помощью сгенерированного довольно реалистичного голоса, на выбор женского, мужского или детского. Подходит для озвучки видеороликов, для записи автоответчиков компаний или для записи скрипта автообзвона пользователей.
Visper. Это нейросеть от «Сбера», которая трансформирует текст в видео с ведущим. В день возможно делать до 50 роликов, на платных тарифах есть возможность создать виртуального ведущего с вашим лицом по фотографии. Для преображения текста в ролик нужно загрузить аудио длительностью до 20 секунд или короткий текст.
Slider AI. Российская нейросеть с широким функционалом. Предназначена для создания презентаций. Почти всю работу берет на себя. Есть обучающий раздел по работе с ИИ и готовые шаблоны презентаций. Как говорится, «просто добавь воды».
Copymonkey. Нейросеть создает SEO-тексты с заданными ключами, может написать карточку товара или пост для социальной сети.
TurboLogo. Интересная отечественная разработка. Генерирует логотипы на основе названия, слогана и сферы деятельности компании. Есть большая база иконок и множество кириллических шрифтов. Логотип создает очень быстро, в течение 2 минут. ИИ полностью бесплатен. Используется как в России, так и за ее пределами, поддерживает разные языки.
Synthesia. Трансформирует текст в видеоролик с озвучкой на одном из 120 языков, которые она поддерживает. Хорошо подходит для создания обучающих роликов (например, для корпоративной библиотеки) или демо-роликов новых товаров.
И дополнительно скажу еще про один интересный сервис TopAI.tools — здесь можно искать нейросети под ваши задачи.
Правда, отечественных вариантов ИИ здесь нет, представлены только зарубежные. Вот готовая бизнес-идея для российских разработчиков, такого сервиса-путеводителя по отечественным нейросетям и по нейросетям, в которых можно зарегистрироваться в России без VPN, точно недостает рынку сегодня.
FAQ: Часто задаваемые вопросы о нейросетях в маркетинге
Пришло время ответить на распространенные вопросы касательно применения нейросетей в маркетинге.
Нейросеть заменит маркетолога?
Нет, не заменит в принципе. Она заменит маркетолога, который не использует нейросети. Представьте, что нейросеть — это супермощный Excel, калькулятор или CRM-система. Это инструмент, который усиливает ваши способности. Она возьмет на себя рутину: генерацию сотни заголовков, анализ данных, создание шаблонных креативов. Но стратегическое мышление, креативные идеи, понимание психологии потребителя и принятие решений останутся за вами. Маркетолог будущего — это тот, кто умеет ставить задачи нейросети и интерпретировать ее результаты.
С чего начать внедрение нейросетей в свою работу, если я совсем новичок?
Начните с малого и бесплатного! Не нужно сразу строить сложные модели. Первым делом освойте базовый промпт-инжиниринг. Начните с ChatGPT для текстов и Midjourney или DALL-E для изображений, чтобы научиться четко формулировать запросы. Затем попробуйте автоматизировать одну конкретную рутинную задачу. Например, поручите нейросети писать черновики постов для соцсетей или генерировать идеи для email-рассылок. Также стоит обратить внимание на встроенные AI-инструменты в уже знакомых вам сервисах, таких как «Яндекс Директ» или Canva, и использовать их в повседневной работе.
Это невероятно дорого? Нужно ли нанимать команду data-специалистов?
Уже нет. Сегодня доступны два основных пути, не требующих огромных инвестиций. Во-первых, вы можете использовать готовые SaaS-сервисы по подписке для генерации контента, создания изображений или анализа данных. Это доступно даже для малого бизнеса. Во-вторых, можно пользоваться встроенными AI-функциями в больших платформах, таких как Google, «Нельзябук» или Adobe, которые вы уже, возможно, используете. Нанимать собственную команду data-ученых имеет смысл только крупным компаниям, которые создают уникальные, эксклюзивные модели под свои специфические задачи.
Насколько можно доверять результатам? Нейросети часто «галлюцинируют» и выдают недостоверную информацию
Доверять, но проверять — это золотое правило работы с любым ИИ-инструментом. Всегда перепроверяйте факты, цифры, имена и даты, сгенерированные нейросетью, так как она не оперирует знаниями, а предсказывает правдоподобные комбинации.
Также обязательно редактируйте полученный текст, чтобы он соответствовал тону и голосу вашего бренда, делая его живым и естественным. Внимательно проверяйте сгенерированные изображения на наличие визуальных артефактов, таких как лишние пальцы или искаженные логотипы. Рассматривайте первый вывод нейросети как сырую заготовку, а не как финальный продукт.
Не опасны ли нейросети с точки зрения авторского права? Кто владеет правом на сгенерированный текст или картинку?
Это одна из самых сложных и динамично развивающихся областей права. Текст, созданный с помощью AI, как правило, не защищен авторским правом в классическом понимании, так как у него нет «человека-автора». Однако доработанный и отредактированный вами уникальный текст уже может считаться вашей интеллектуальной собственностью.
Условия использования визуальных сервисов сильно различаются: где-то вы получаете коммерческие права на картинку, где-то — нет. Всегда внимательно читайте лицензионные соглашения сервиса, которым пользуетесь. Чтобы избежать рисков, используйте нейросети как источник вдохновения и инструмент для создания уникального контента, который вы затем существенно перерабатываете и дополняете своими идеями.
Какие главные ошибки бывают при внедрении нейросетей в маркетинг?
Есть несколько типичных ошибок, которых стоит избегать. Первая — это ожидать мгновенных чудес и результатов без необходимости обучать и настраивать инструмент под свои задачи. Вторая — полностью исключать человека из процесса, что приводит к публикации неотредактированного, сырого или неточного контента. Третья ошибка — игнорировать этические аспекты, такие как использование дипфейков или скрытый сбор данных, что может нанести серьезный ущерб репутации бренда.
И наконец, старайтесь не разрабатывать и не внедрять сложные модели без четко сформулированной бизнес-задачи. Всегда начинайте с вопроса «Какую проблему я хочу решить»?, а не с идеи «Надо внедрить AI, потому что это модно».
Кем или чем для нас есть и будут нейросети?
Второй формат — советчик и поисковая система. Нейросети у меня постоянно под боком как советчик и во многом заменяет поиск и креативные идеи. Причем как на профессиональные вопросы, так и общие. Во вкладке постоянно открыт чат, в котором в течение дня постоянно задаю запросы: "найди подтверждение в источниках ххх», “что такое ххх”, “как сделать в инструменте ххх какую-то штуку”, “как проверить корректность статистики ххх” и т.п..."
Третий формат — профессиональный сотрудник. Больше наверное подходит для разработчиков и digital специалистов, но я периодически там прошу написать код, сверстать статью, оформить пост, нарисовать или скорректировать изображение. Иногда прошу математические формулы.
Коротко о главном
- Нейросети — это современные системы обработки данных, которые имитируют нейронные связи человеческого мозга. Они решают задачи, которые традиционно выполняет человек, причем человек образованный и креативный.
- Нейросети в маркетинге предоставляют большие возможности для автоматизации, оптимизации и повышения эффективности маркетинговых стратегий. Они позволяют маркетологам сосредоточиться на стратегических задачах и принятии важных решений, в то время как повседневные операции могут быть делегированы ИИ. Это позволяет улучшить качество работы, повысить точность анализа и прогнозирования, а также снизить затраты время и ресурса маркетолога.
- Получение информации в режиме реального времени, когда оно случится, станет значительным прорывом для нейросетей, и откроет еще больше возможностей для их применения в маркетинге.
